Ongoingmed-sim
STDmed-sim
265
0
0
0
Mode:Full
License
:Public Domain
Creation time:2021-06-18 12:58:42Update time:2021-06-24 21:52:38
Description
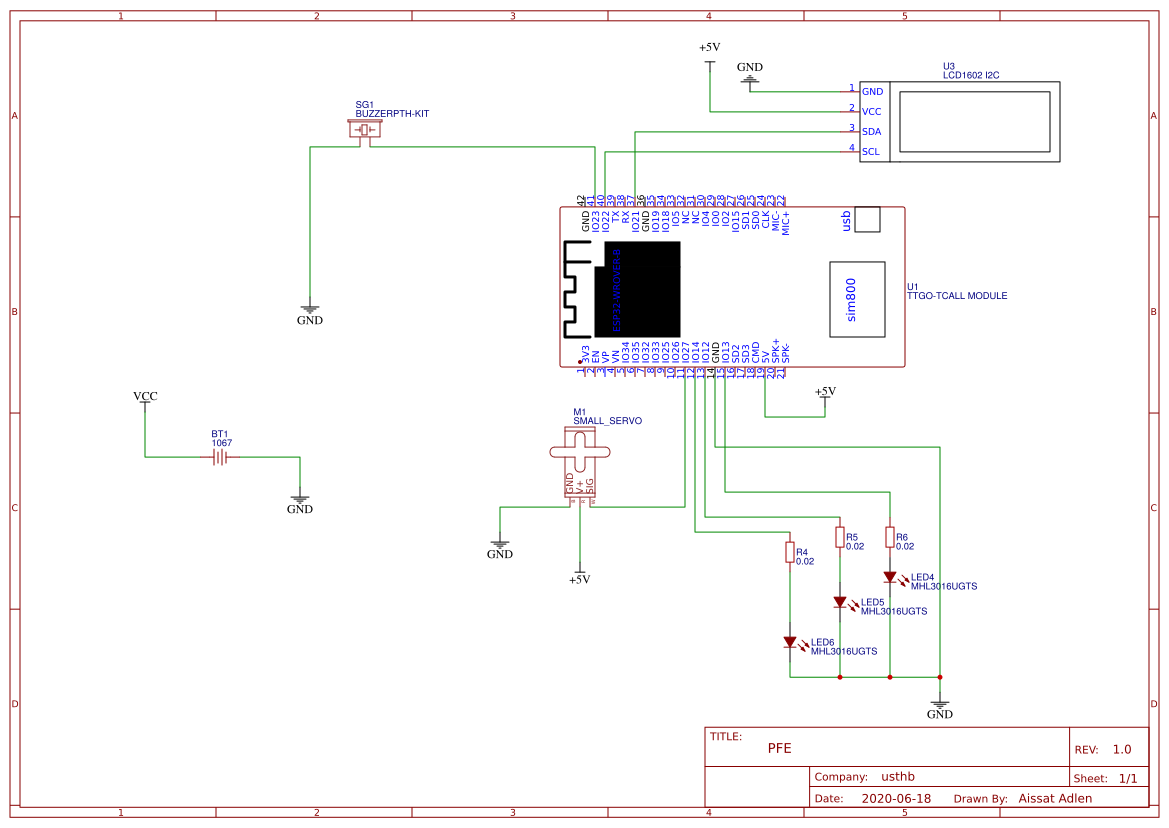
medical box for puting medicine on time
Design Drawing
The preview image was not generated, please save it again in the editor.BOM
Bom empty
CloneAdd to Album
0
0
Share
Report
Project Members
Followers0|Likes0
Related projects
Empty


Comment