OngoingEVM
STDEVM
375
0
0
0
Mode:Full
License
:Public Domain
Creation time:2020-09-21 10:17:08Update time:2021-12-01 11:56:22
Description
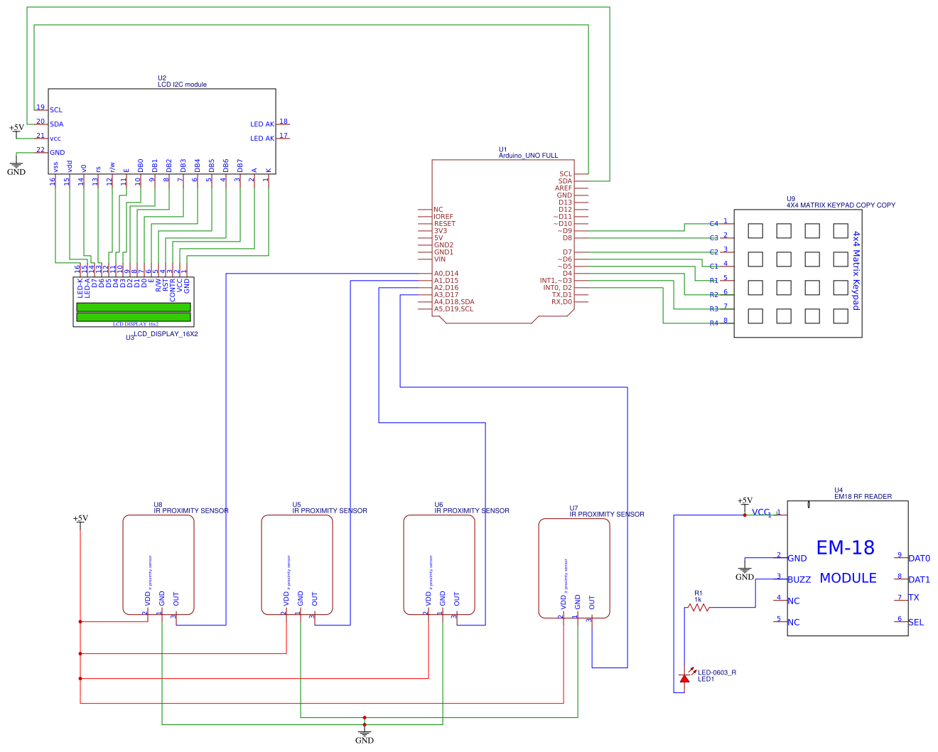
Design Drawing
The preview image was not generated, please save it again in the editor.BOM
Bom empty
CloneAdd to Album
0
0
Share
Report
Project Members
Followers0|Likes0
Related projects
Empty


Comment