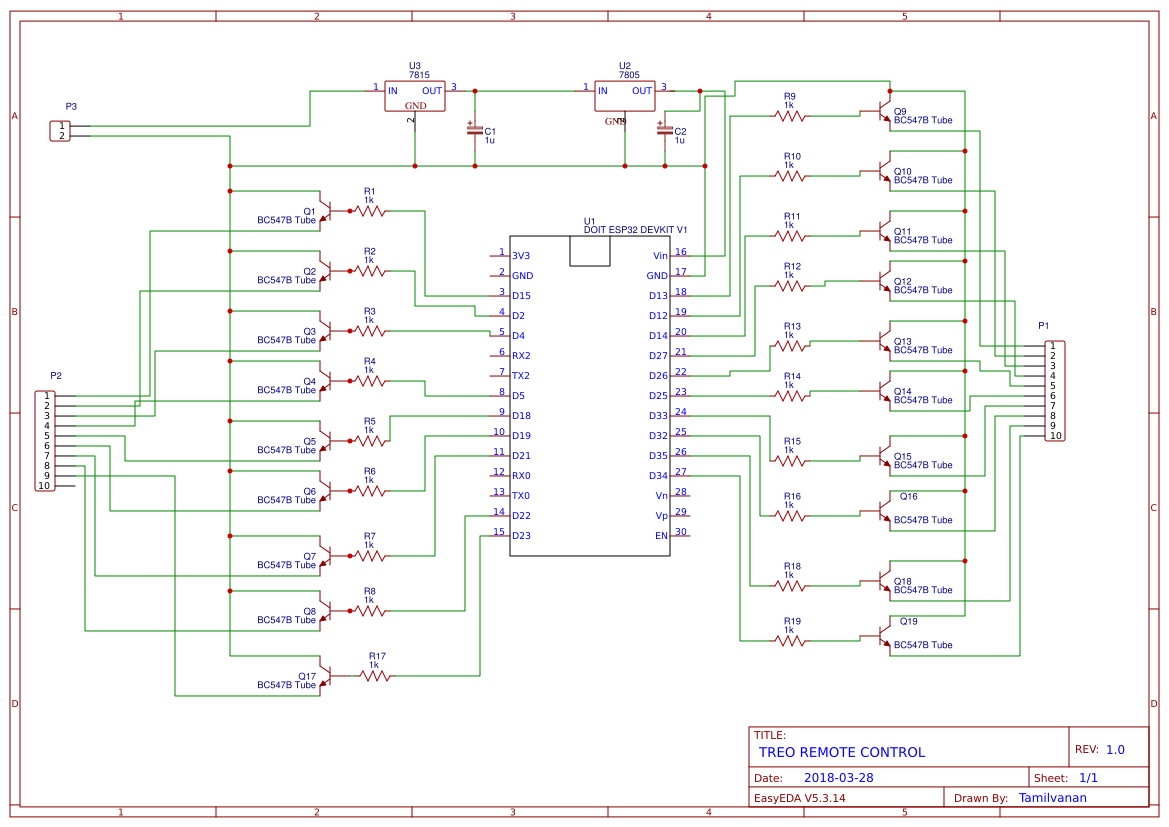
OngoingTREO REMOTE CONTROL
STDTREO REMOTE CONTROL
255
0
0
0
Mode:Full
License
:Creation time:2018-03-28 11:45:23Update time:2018-06-27 11:23:16
Description
Design Drawing
The preview image was not generated, please save it again in the editor.BOM
Bom empty
CloneAdd to Album
0
0
Share
Report
Project Members
Followers0|Likes0
Related projects
Empty


Comment