OngoingPCB-4RP
STDPCB-4RP
487
0
0
0
Mode:Full
License
:null
Creation time:2021-02-04 17:18:32Update time:2023-12-01 13:29:50
Description
REVISION #2 DU NOTRE BOARD
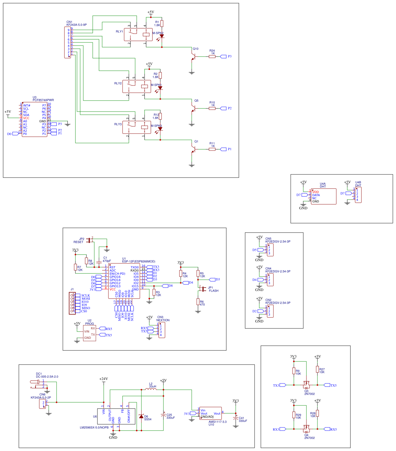
Design Drawing
The preview image was not generated, please save it again in the editor.BOM
Bom empty
CloneAdd to Album
0
0
Share
Report
Project Members
Followers0|Likes0
Related projects
Empty


Comment