OngoingBrewPiLess32_light
STDBrewPiLess32_light
185
0
0
0
Mode:Full
License
:GPL 3.0
Cloned fromBrewPiLess32
Creation time:2021-05-14 02:55:26Update time:2021-09-11 03:51:49
Description
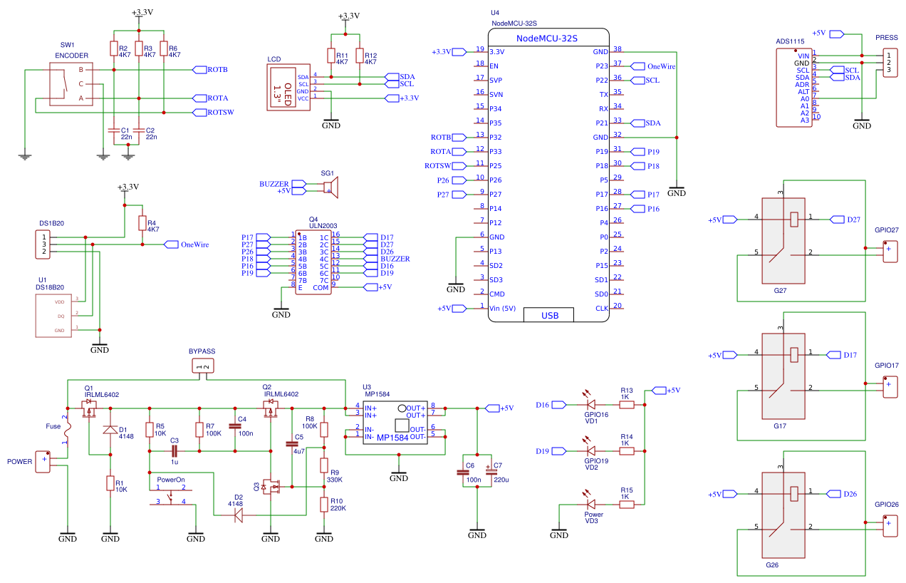
Design Drawing
The preview image was not generated, please save it again in the editor.BOM
Bom empty
CloneAdd to Album
0
0
Share
Report
Project Members
Followers0|Likes0
Related projects
Empty


Comment