OngoingArduino pcb jeu TP6
STDArduino pcb jeu TP6
451
0
0
0
Mode:Full
License
:Creation time:2022-03-24 18:34:09Update time:2022-03-24 21:07:18
Description
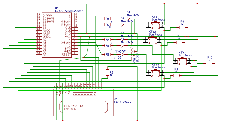
arduino TP6
Design Drawing
The preview image was not generated, please save it again in the editor.BOM
Bom empty
CloneAdd to Album
0
0
Share
Report
Project Members
Followers0|Likes0
Related projects
Empty


Comment