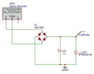
OngoingFULL WAVE RECTIFICATION 2
STDFULL WAVE RECTIFICATION 2
158
0
0
2
Mode:Full
License
:Creation time:2021-11-11 00:33:36Update time:2021-11-11 10:54:24
Description
Design Drawing
The preview image was not generated, please save it again in the editor.BOM
Bom empty
CloneAdd to Album
0
0
Share
Report
Project Members
Followers0|Likes0
Related projects
Empty


Comment