OngoingBM62-MAX4338 Audio System
STDBM62-MAX4338 Audio System
352
0
0
0
Mode:Full
License
:Creation time:2021-03-13 09:30:58Update time:2021-03-17 15:53:49
Description
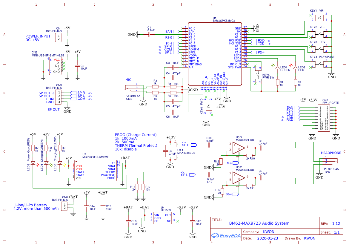
MAX4338 with BM62 audio system
Design Drawing
The preview image was not generated, please save it again in the editor.BOM
Bom empty
CloneAdd to Album
0
0
Share
Report
Project Members
Followers0|Likes0
Related projects
Empty


Comment