OngoingVTA M-125
STDVTA M-125
1.6k
0
0
0
Mode:Full
License
:Creation time:2018-01-17 09:36:10Update time:2018-10-26 06:56:45
Description
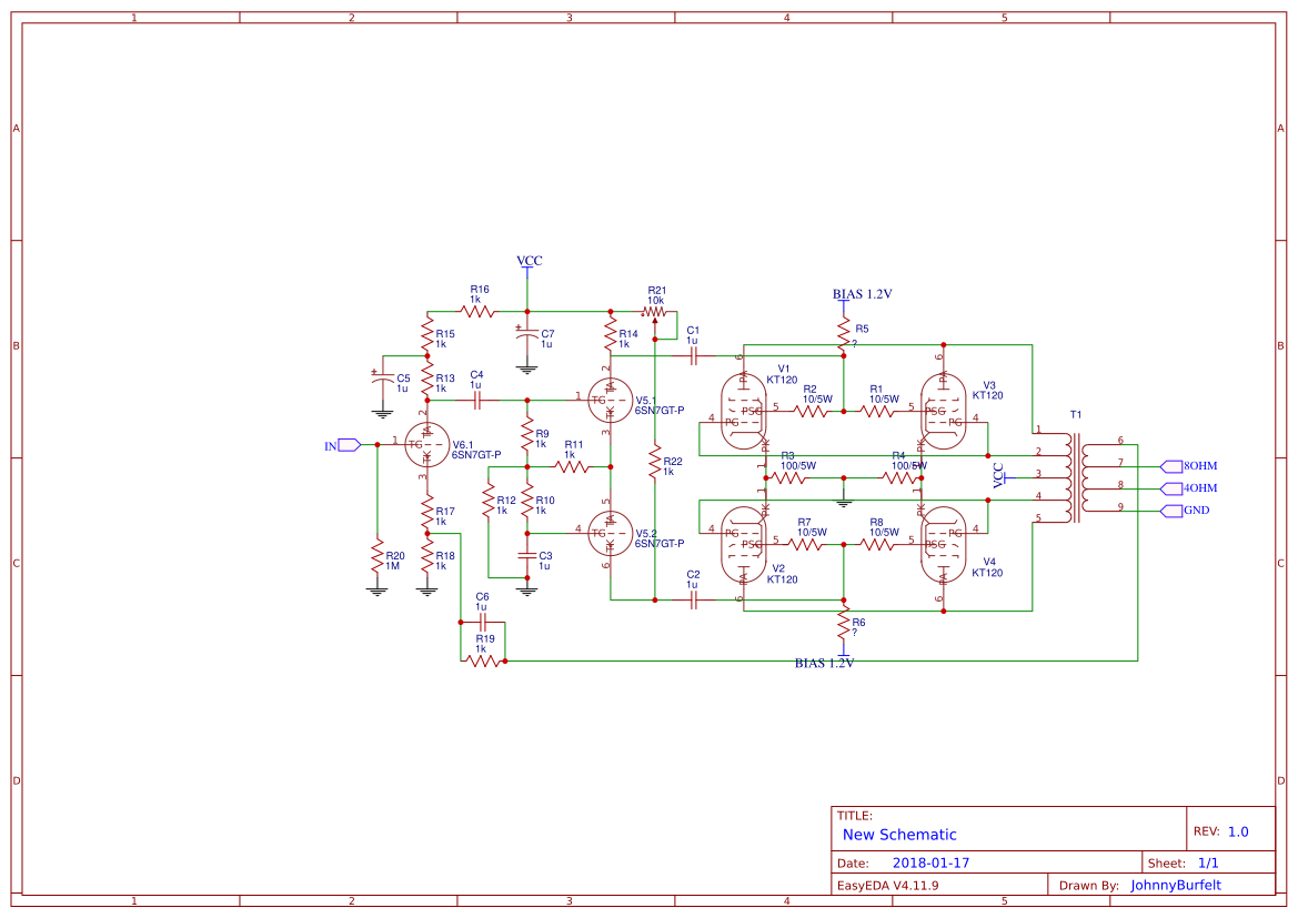
Design Drawing
The preview image was not generated, please save it again in the editor.BOM
Bom empty
CloneAdd to Album
0
0
Share
Report
Project Members
Followers0|Likes0
Related projects
Empty


Comment