OngoingTransistor
STDTransistor
828
0
0
0
Mode:Full
License
:Creation time:2017-12-16 10:16:36Update time:2018-04-25 19:51:39
Description
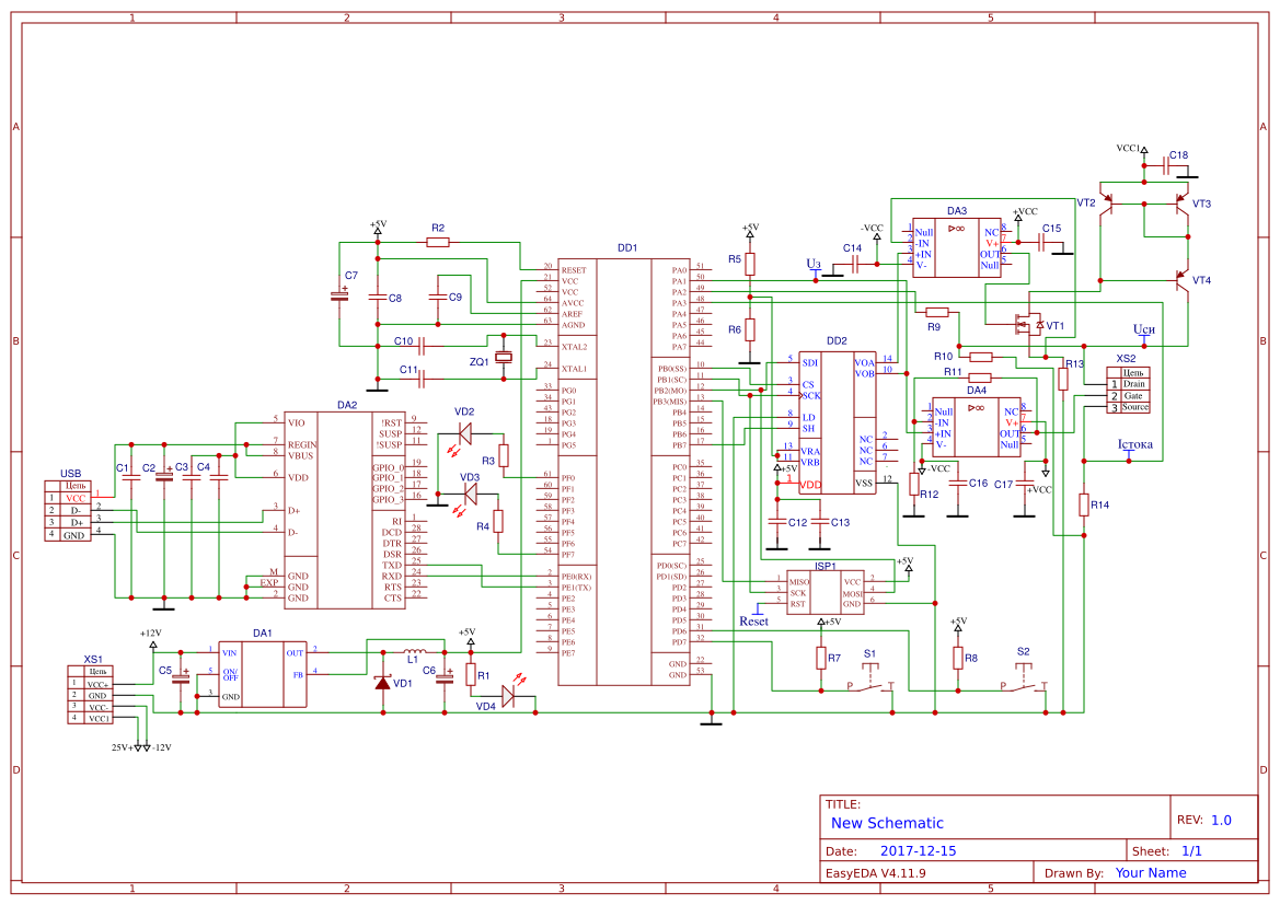
Design Drawing
The preview image was not generated, please save it again in the editor.BOM
Bom empty
CloneAdd to Album
0
0
Share
Report
Project Members
Followers0|Likes0
Related projects
Empty


Comment