OngoingRemoteModule
STDRemoteModule
108
0
0
0
Mode:Full
License
:Creation time:2018-10-28 10:18:54Update time:2019-04-05 10:03:38
Description
Design Drawing
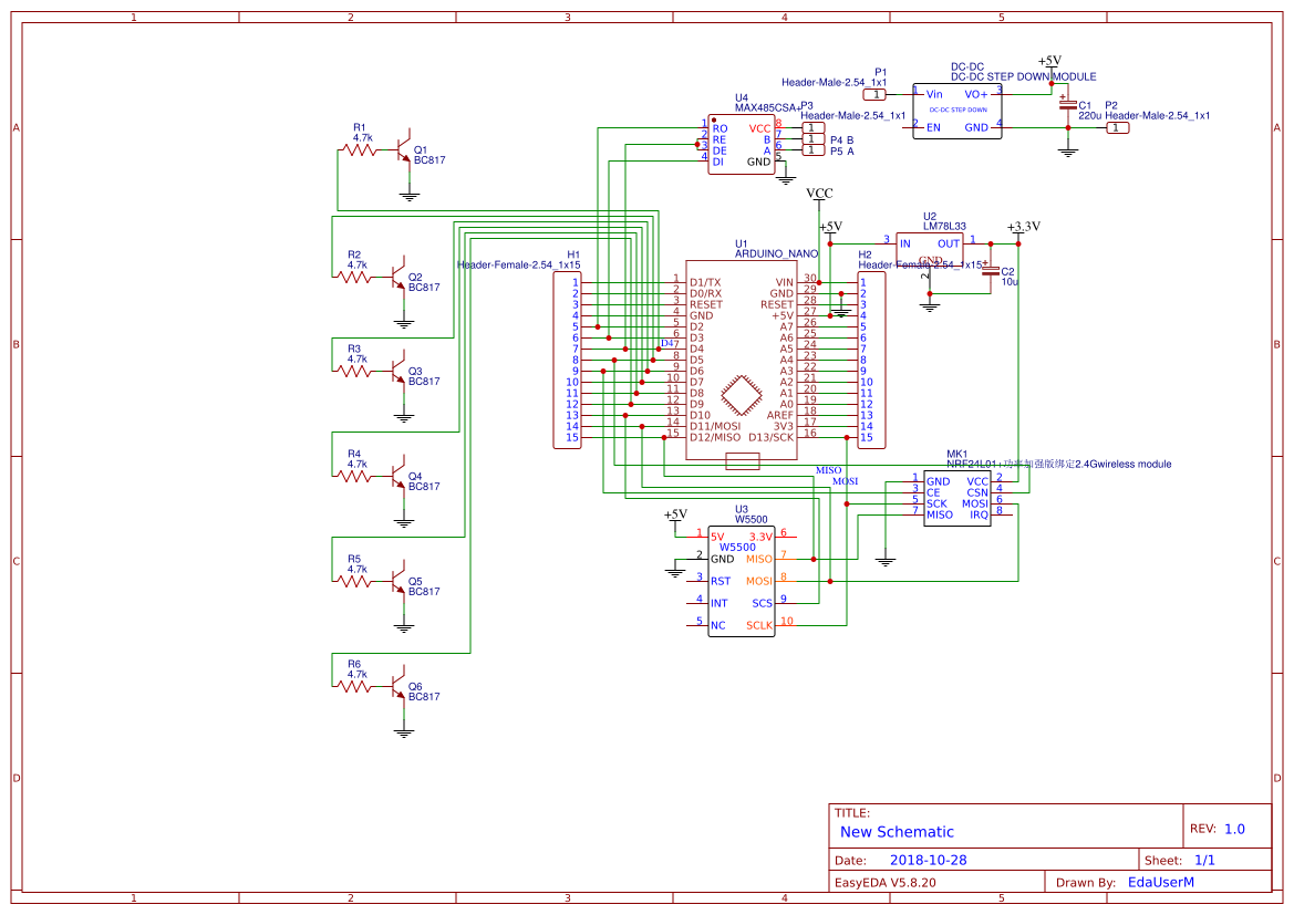
The preview image was not generated, please save it again in the editor.BOM
Bom empty
CloneAdd to Album
0
0
Share
Report
Project Members
Followers0|Likes0
Related projects
Empty


Comment