Ongoing125kHz_FSK_reader
STD125kHz_FSK_reader
193
0
0
0
Mode:Full
License
:Creation time:2019-03-12 16:52:50Update time:2019-11-06 22:17:21
Description
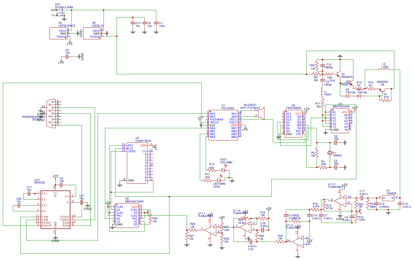
Design Drawing
The preview image was not generated, please save it again in the editor.BOM
Bom empty
CloneAdd to Album
0
0
Share
Report
Project Members
Followers0|Likes0
Related projects
Empty


Comment