OngoingPFC+INV copy for web
STDPFC+INV copy for web
896
0
0
0
Mode:Full
License
:Public Domain
Cloned fromPFC+INV copy
Creation time:2022-02-18 08:28:15Update time:2023-01-23 17:58:08
Description
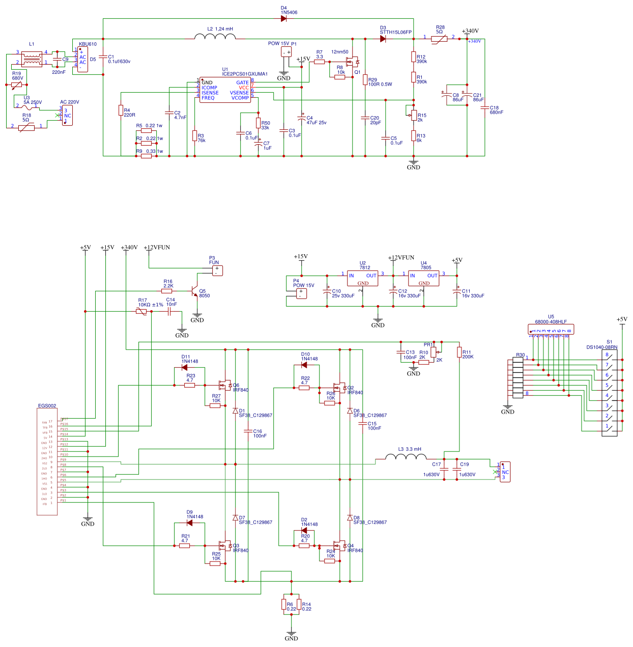
EG8010 based frequency converter
Design Drawing
The preview image was not generated, please save it again in the editor.BOM
Bom empty
CloneAdd to Album
0
0
Share
Report
Project Members
Followers0|Likes0
Related projects
Empty


Comment