OngoingTC228 Arduino board
STDTC228 Arduino board
313
0
0
0
Mode:Full
License
:Creation time:2019-09-30 14:09:31Update time:2022-11-14 08:53:17
Description
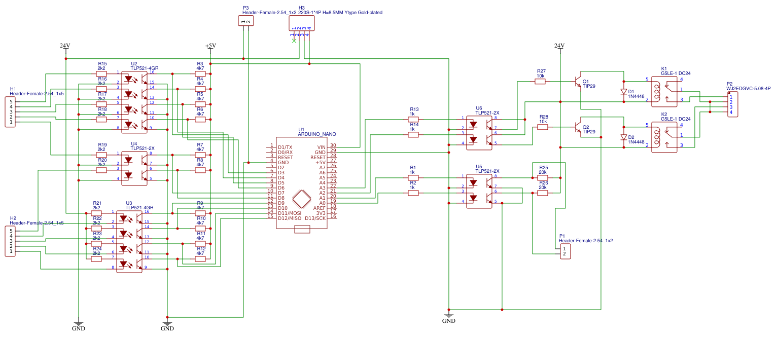
Design Drawing
The preview image was not generated, please save it again in the editor.BOM
Bom empty
CloneAdd to Album
0
0
Share
Report
Project Members
Followers0|Likes0
Related projects
Empty


Comment