OngoingATS_EMS
STDATS_EMS
95
0
0
0
Mode:Full
License
:Creation time:2019-04-29 15:08:00Update time:2019-06-20 12:24:04
Description
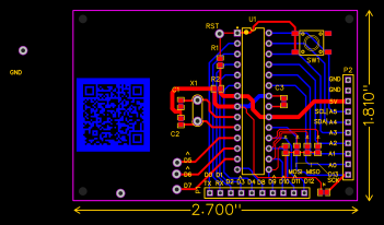
Design Drawing
The preview image was not generated, please save it again in the editor.BOM
Bom empty
CloneAdd to Album
0
0
Share
Report
Project Members
Followers0|Likes0
Related projects
Empty


Comment