Ongoingamplifier DUPLICATE
STDamplifier DUPLICATE
1.1k
0
0
0
Mode:Full
License
:Creation time:2019-04-10 14:07:10Update time:2020-01-07 10:05:44
Description
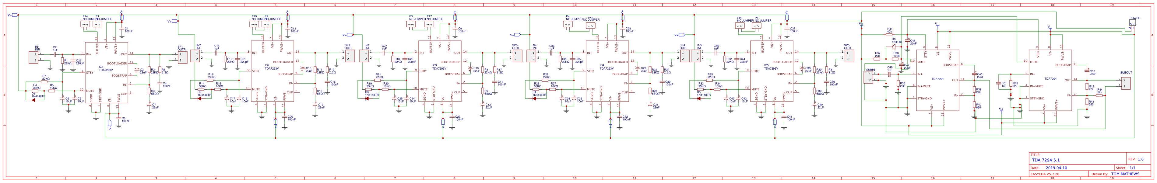
Design Drawing
The preview image was not generated, please save it again in the editor.BOM
Bom empty
CloneAdd to Album
0
0
Share
Report
Project Members
Followers0|Likes0
Related projects
Empty


Comment