Ongoingsolar charge controller copy
STDsolar charge controller copy
162
0
0
0
Mode:Full
License
:Public Domain
Creation time:2018-05-02 08:30:34Update time:2018-05-02 08:30:39
Description
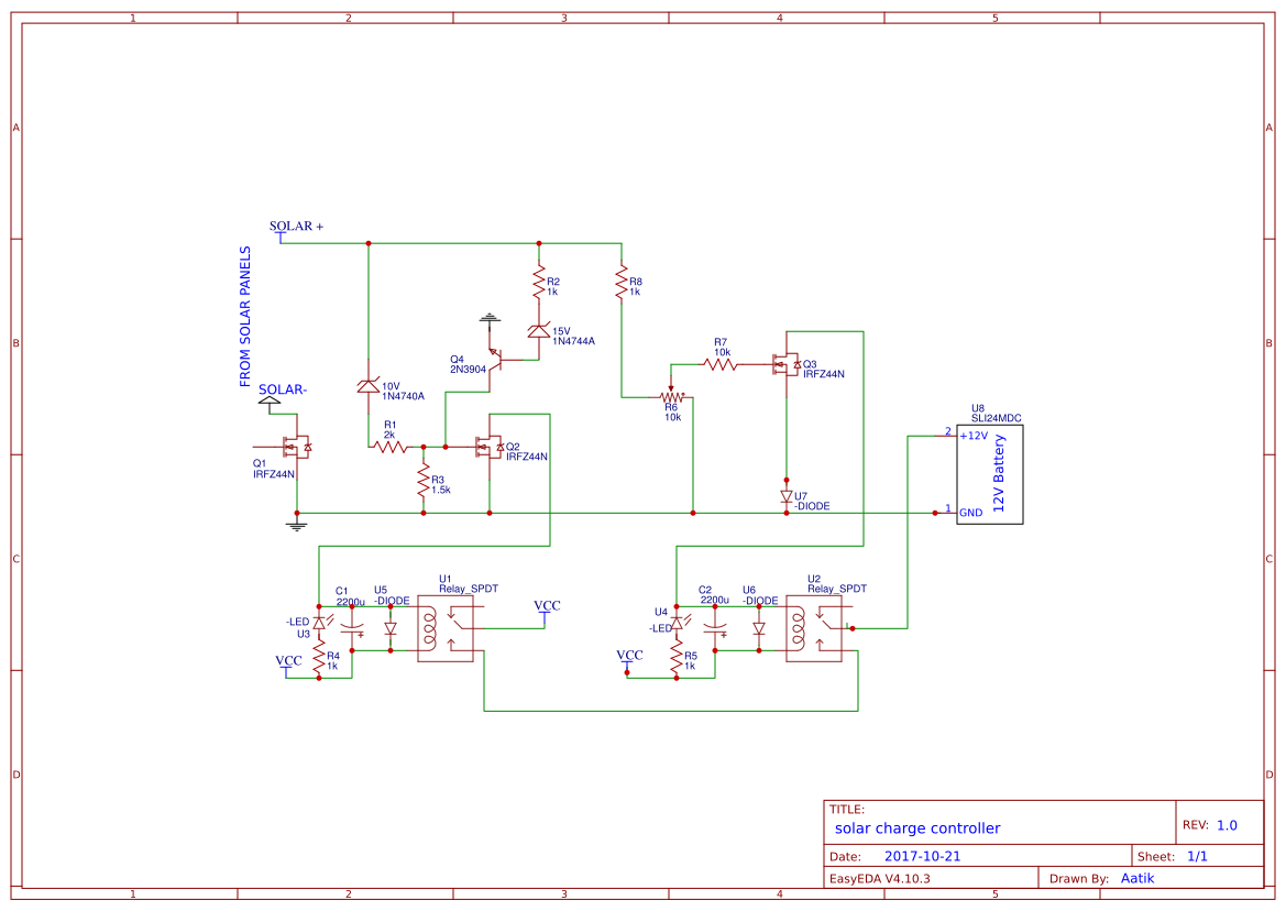
Design Drawing
The preview image was not generated, please save it again in the editor.BOM
Bom empty
CloneAdd to Album
0
0
Share
Report
Project Members
Followers0|Likes0
Related projects
Empty


Comment