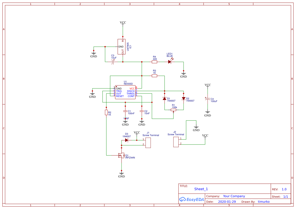
OngoingLed Fade Control 555 with 7805
STDLed Fade Control 555 with 7805
363
0
0
0
Mode:Full
License
:Creation time:2020-01-28 22:31:35Update time:2021-07-12 23:04:55
Description
Design Drawing
The preview image was not generated, please save it again in the editor.BOM
Bom empty
CloneAdd to Album
0
0
Share
Report
Project Members
Followers0|Likes0
Related projects
Empty


Comment