OngoingArduino techometer
STDArduino techometer
233
0
0
0
Mode:Full
License
:Public Domain
Creation time:2018-03-28 16:31:27Update time:2018-03-28 16:31:30
Description
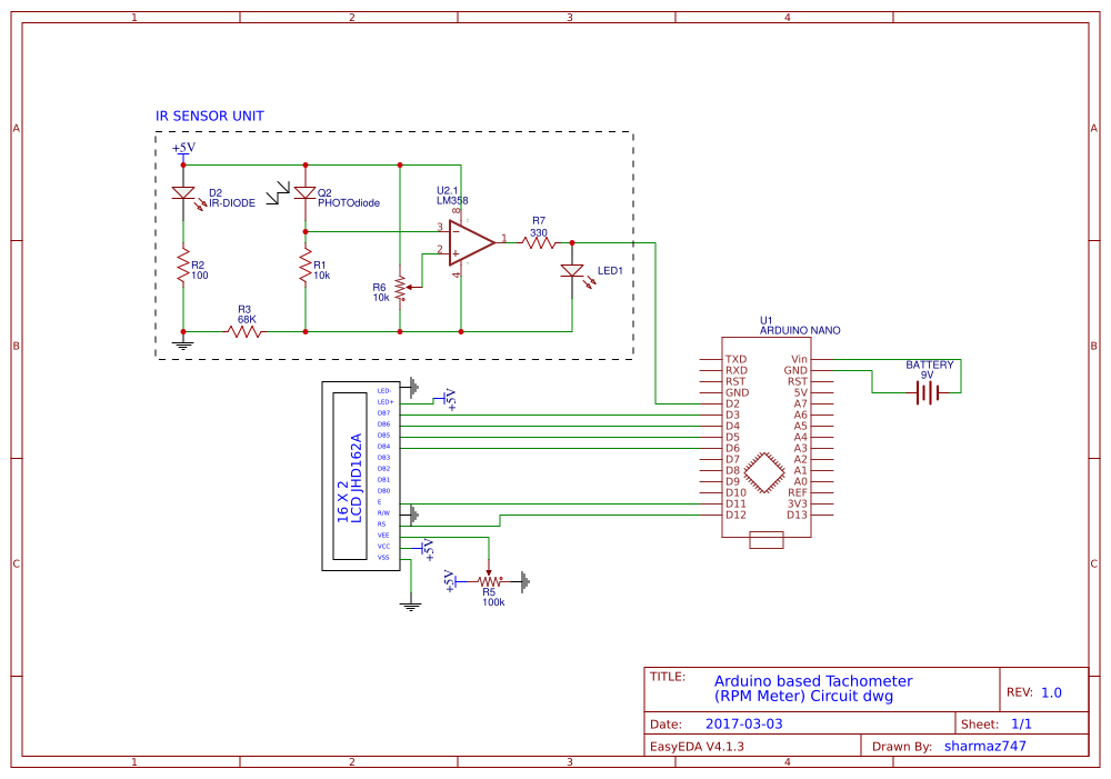
Design Drawing
The preview image was not generated, please save it again in the editor.BOM
Bom empty
CloneAdd to Album
0
0
Share
Report
Project Members
Followers0|Likes0
Related projects
Empty


Comment