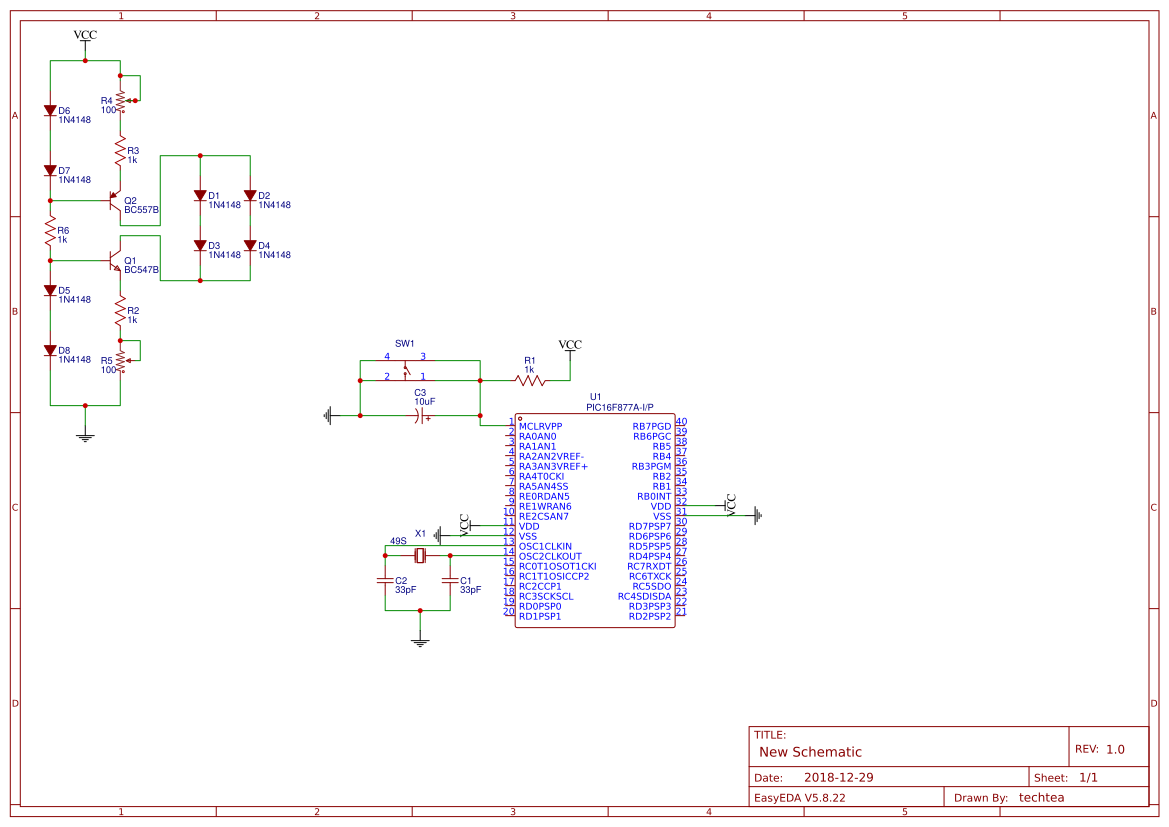
OngoingWater Pump Controller
STDWater Pump Controller
449
0
0
0
Mode:Full
License
:CC-BY-NC-SA 3.0
Creation time:2018-12-29 11:23:49Update time:2018-12-29 12:11:07
Description
Design Drawing
The preview image was not generated, please save it again in the editor.BOM
Bom empty
CloneAdd to Album
0
0
Share
Report
Project Members
Followers0|Likes0
Related projects
Empty


Comment