OngoingPADAUK Programmer v2
STDPADAUK Programmer v2
989
0
0
0
Mode:Full
License
:Cloned fromPADAUK Programmer
Creation time:2019-08-25 15:53:05Update time:2019-08-30 17:04:21
Description
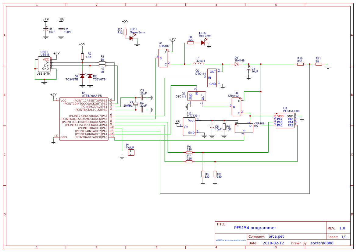
Design Drawing
The preview image was not generated, please save it again in the editor.BOM
Bom empty
CloneAdd to Album
0
0
Share
Report
Project Members
Followers0|Likes0
Related projects
Empty


Comment