Ongoingvumetro con mic arduino
STDvumetro con mic arduino
151
0
0
0
Mode:Full
License
:Creation time:2020-08-05 08:22:20Update time:2020-09-24 20:51:48
Description
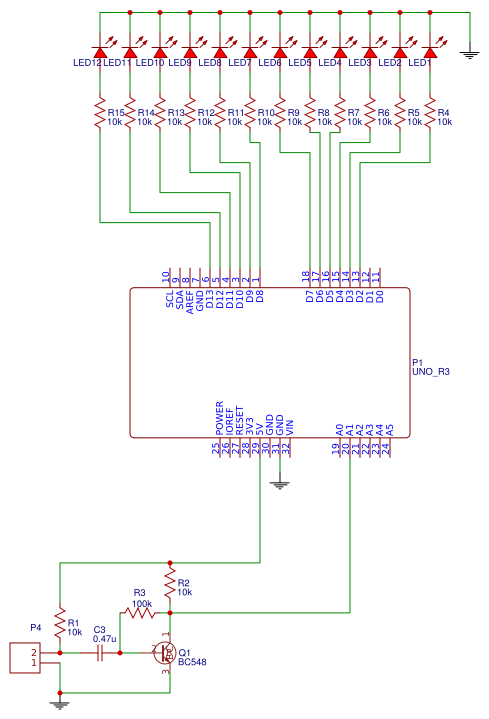
Design Drawing
The preview image was not generated, please save it again in the editor.BOM
Bom empty
CloneAdd to Album
0
0
Share
Report
Project Members
Followers0|Likes0
Related projects
Empty


Comment