OngoingSmartcar2.0Modules
STDSmartcar2.0Modules
License
:CERN Open Hardware License
Description
This repository, includes everything necessary to set up a Smartcar platform. The Smartcar, is a vehicular educational platform, which enables the user to develop various robotic applications in an affordable, pedagogic and easy way. It is intended for persons with basic programming knowledge and little to no experience of electronics, mechanics or robotics. More experienced users, should also find this approach convenient, due to its open source nature, high level API and object oriented design.
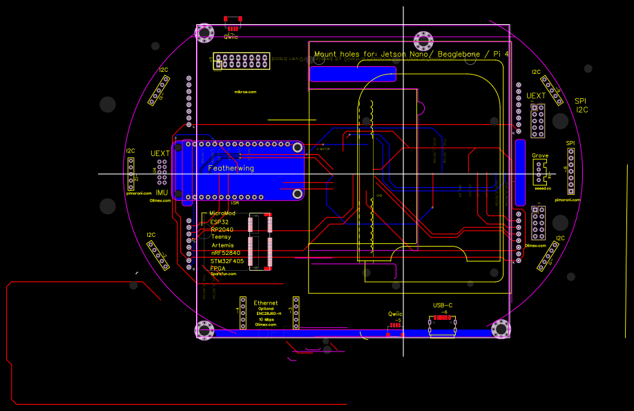
Design Drawing
The preview image was not generated, please save it again in the editor.BOM
Bom empty
CloneProject Members
Intellectual Property Statement & Reproduction Instructions
This is an open-source hardware project. All intellectual property rights belong to the creator. The project is shared on the platform for learning, communication, and research only; any commercial use is prohibited. If your intellectual property rights are infringed on EasyEDA, please notify us by submitting relevant materials in accordance with the Rules for Complaints and Appeals of IPR Infringement.
Users must independently verify the circuit design and suitability when replicating this project. All risks and consequences are borne by the user, and the platform assumes no liability.
Empty


Comment