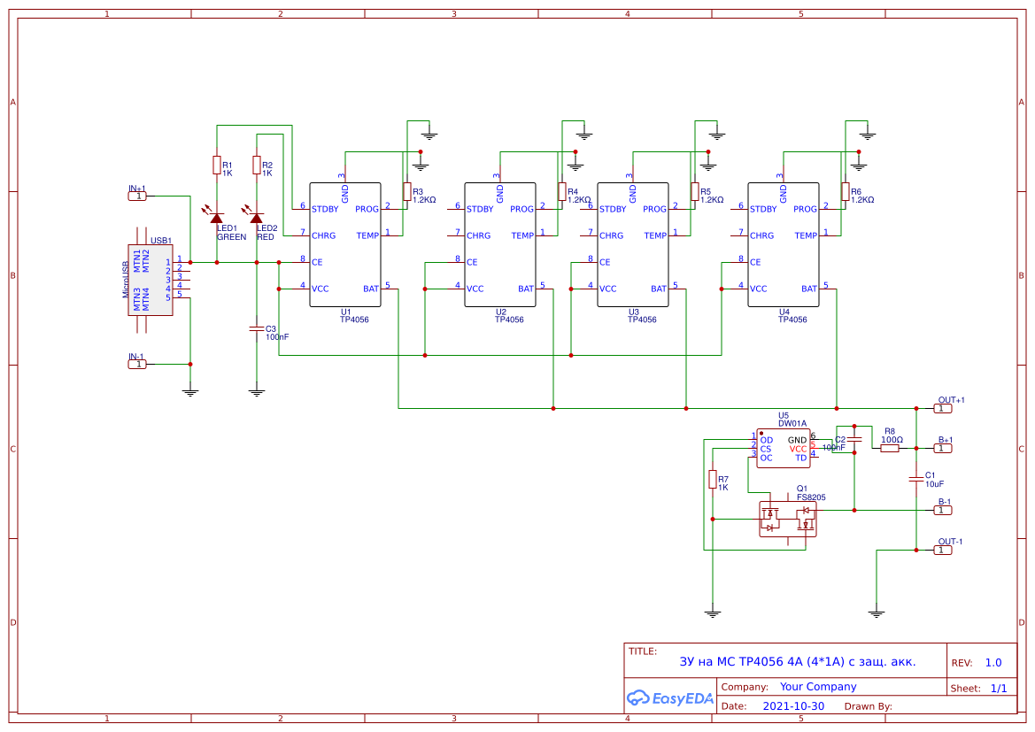
OngoingЗУ TP4056 x4
STDЗУ TP4056 x4
102
0
0
0
Mode:Full
License
:Public Domain
Creation time:2021-10-30 19:49:45Update time:2022-12-20 21:40:14
Description
ЗУ TP4056 x4
Design Drawing
The preview image was not generated, please save it again in the editor.BOM
Bom empty
CloneAdd to Album
0
0
Share
Report
Project Members
Followers0|Likes0
Related projects
Empty


Comment