OngoingDual 5V Relay Module
STDDual 5V Relay Module
1.2k
0
0
0
Mode:Full
License
:Public Domain
Creation time:2019-09-28 15:44:01Update time:2022-04-06 11:34:24
Description
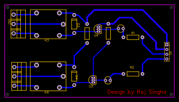
Design Drawing
The preview image was not generated, please save it again in the editor.BOM
Bom empty
CloneAdd to Album
0
0
Share
Report
Project Members
Followers0|Likes0
Related projects
Empty


Comment