OngoingMega 3Stepper TMC2208 OptoTrigger
STDMega 3Stepper TMC2208 OptoTrigger
620
0
0
0
Mode:Full
License
:MIT
Creation time:2020-05-11 22:38:11Update time:2020-05-14 20:00:36
Description
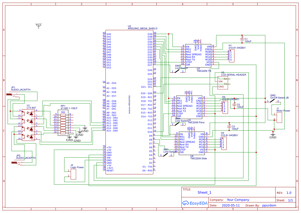
Design Drawing
The preview image was not generated, please save it again in the editor.BOM
Bom empty
CloneAdd to Album
0
0
Share
Report
Project Members
Followers0|Likes0
Related projects
Empty


Comment