OngoingAmplificador Lab. Elt. 2
STDAmplificador Lab. Elt. 2
217
0
0
0
Mode:Full
License
:Public Domain
Creation time:2022-01-04 12:57:14Update time:2022-01-18 13:40:57
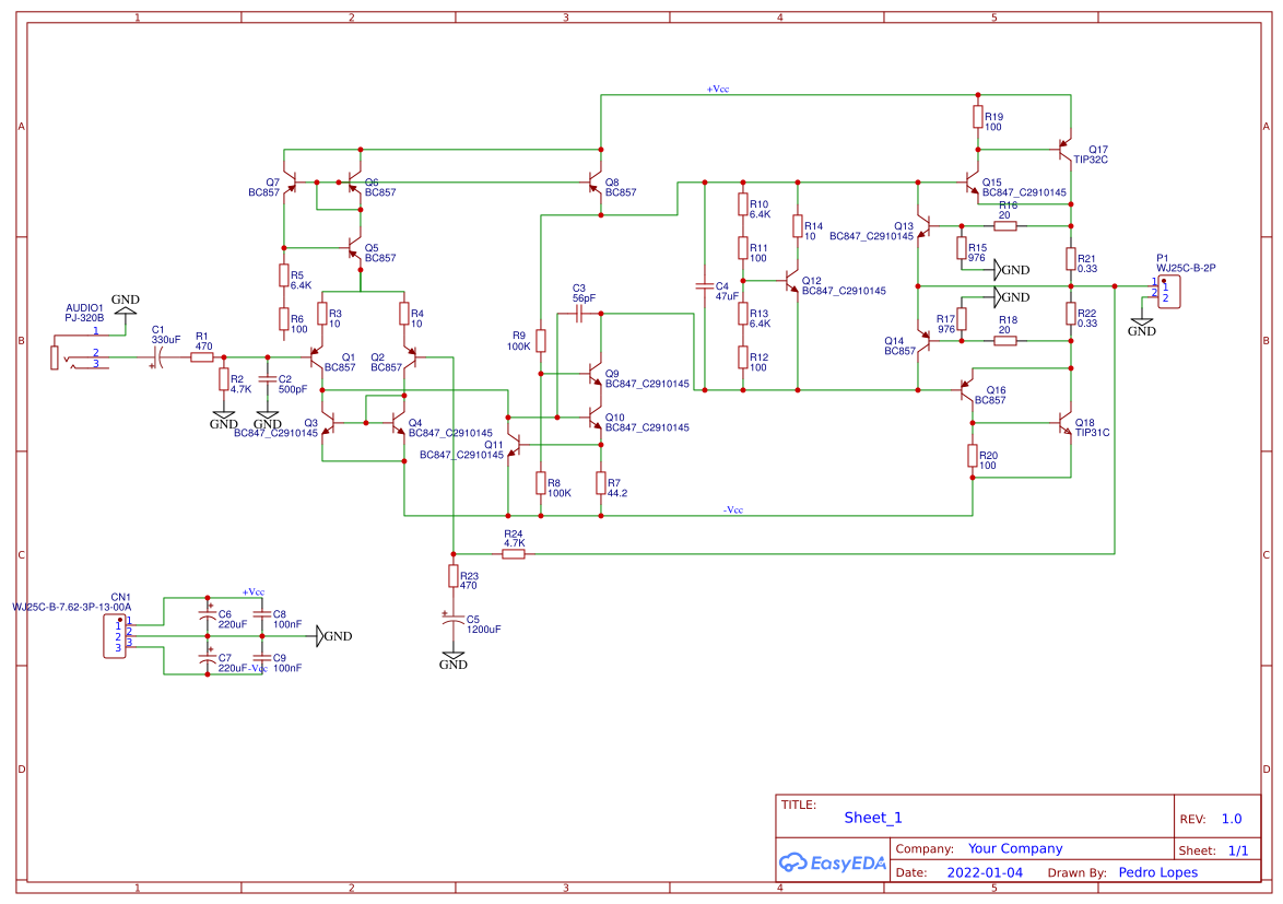
Description
Projeto Amplifcador de Aúdio
Design Drawing
The preview image was not generated, please save it again in the editor.BOM
Bom empty
CloneAdd to Album
0
0
Share
Report
Project Members
Followers0|Likes0
Related projects
Empty


Comment