OngoingGRBLContoller
STDGRBLContoller
412
0
0
0
Mode:Full
License
:Public Domain
Creation time:2021-12-16 18:16:14Update time:2021-12-16 18:20:26
Description
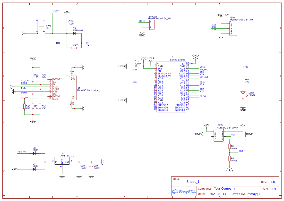
ESP32 Wifi GRBLController
Design Drawing
The preview image was not generated, please save it again in the editor.BOM
Bom empty
CloneAdd to Album
0
0
Share
Report
Project Members
Followers0|Likes0
Related projects
Empty


Comment