Ongoingelectro load 300w with FAN 12V
STDelectro load 300w with FAN 12V
105
0
0
0
Mode:Full
License
:Public Domain
Cloned fromelectro load 300w
Creation time:2022-06-05 09:36:56Update time:2023-05-16 22:25:58
Description
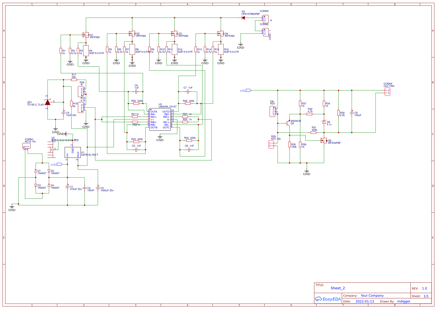
electro load 300w aka kasyan
Design Drawing
The preview image was not generated, please save it again in the editor.BOM
Bom empty
CloneAdd to Album
0
0
Share
Report
Project Members
Followers0|Likes0
Related projects
Empty


Comment