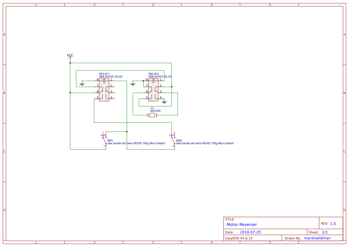
OngoingMotor Reverser
STDMotor Reverser
297
0
0
0
Mode:Full
License
:TAPR Open Hardware License
Creation time:2018-07-25 22:02:22Update time:2022-09-15 03:30:54
Description
Design Drawing
The preview image was not generated, please save it again in the editor.BOM
Bom empty
CloneAdd to Album
0
0
Share
Report
Project Members
Followers0|Likes0
Related projects
Empty


Comment