OngoingSFM4100
STDSFM4100
404
0
0
0
Mode:Full
License
:Creation time:2020-09-18 13:58:20Update time:2023-08-11 12:24:19
Description
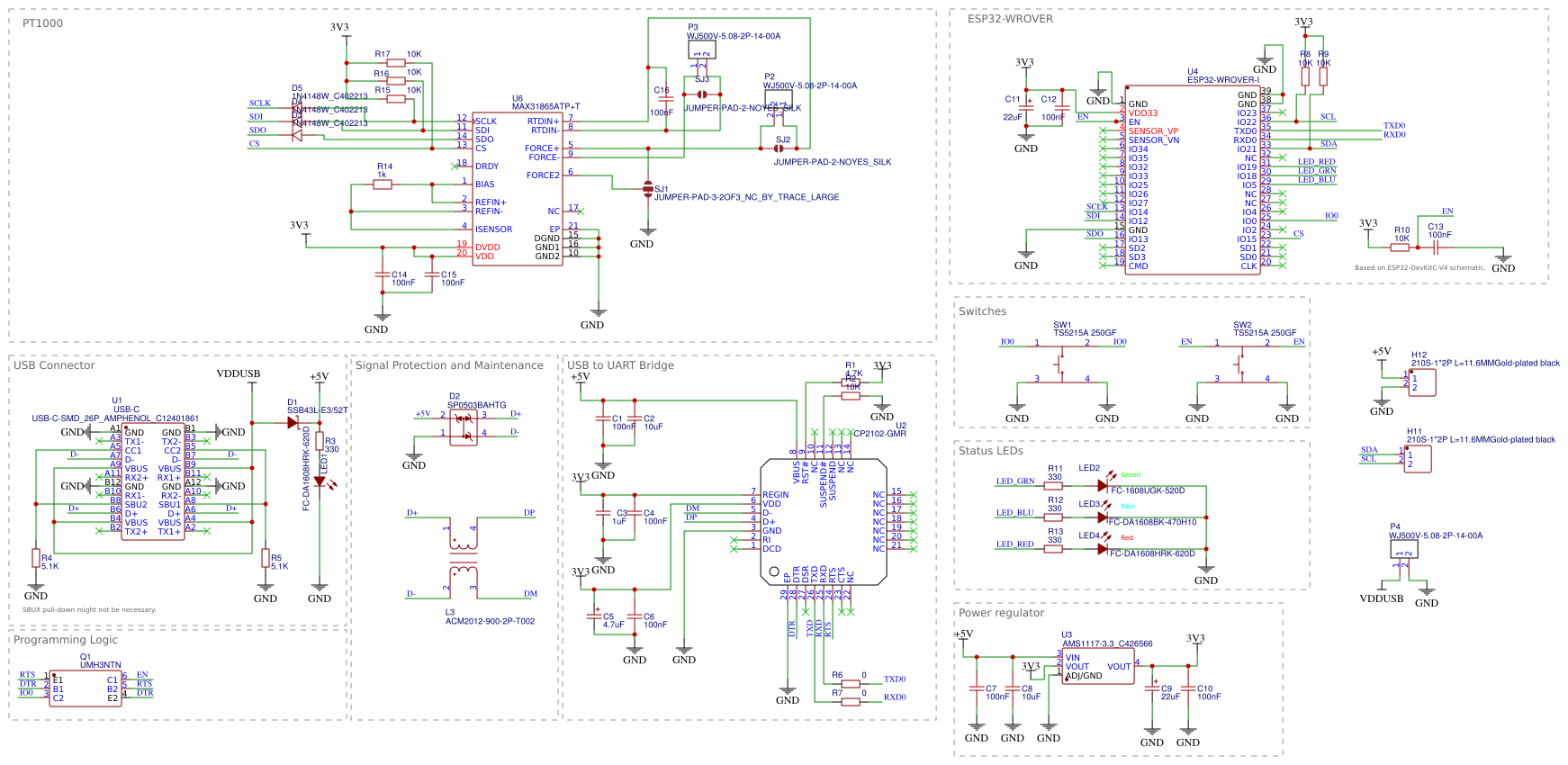
Design Drawing
The preview image was not generated, please save it again in the editor.BOM
Bom empty
CloneAdd to Album
0
0
Share
Report
Followers0|Likes0
Related projects
Empty


Comment