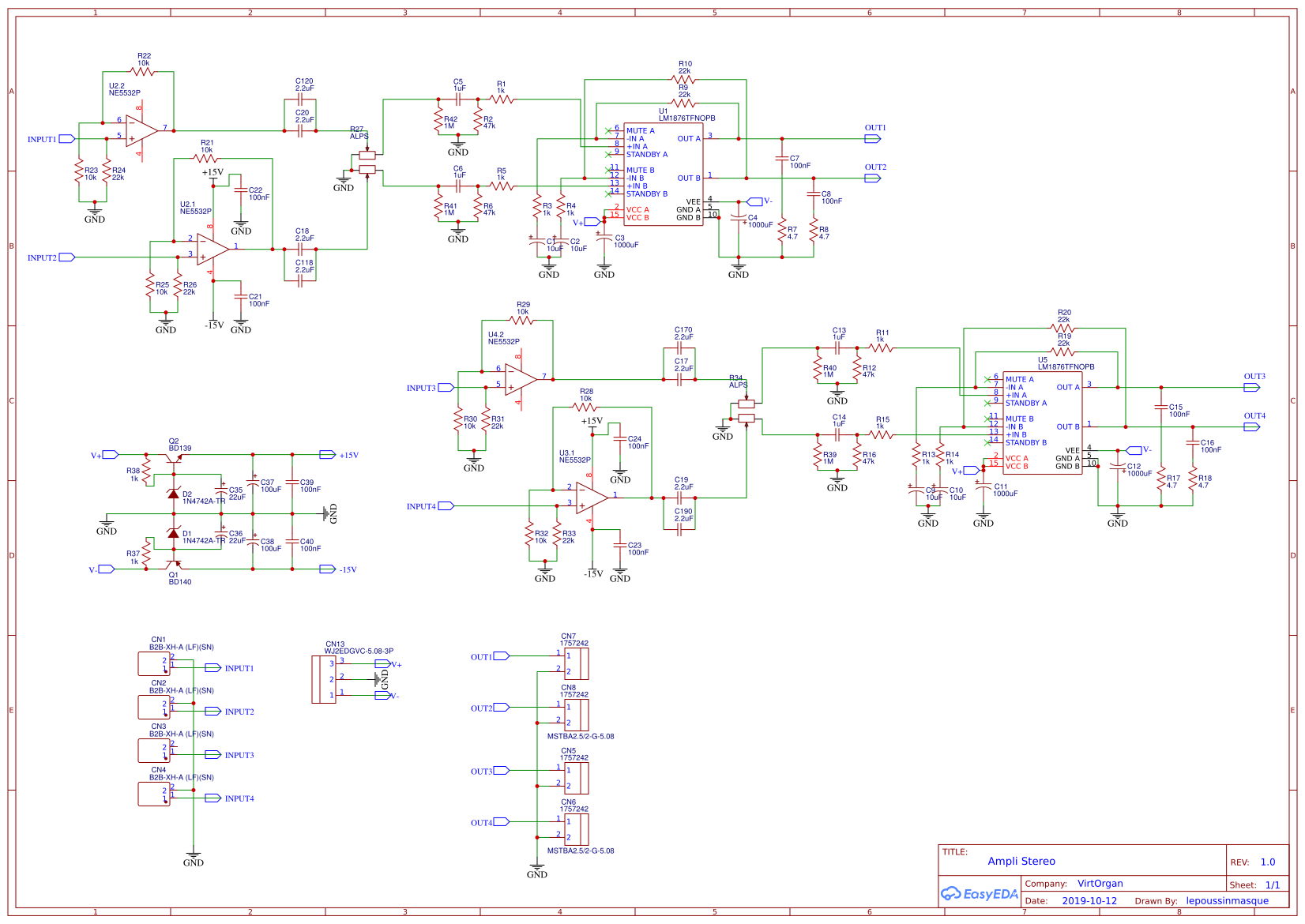
Ongoing_Obsolete_ampli lm1876 quadri
STD_Obsolete_ampli lm1876 quadri
329
0
0
0
Mode:Full
License
:Public Domain
Creation time:2019-10-12 17:08:57Update time:2021-03-13 16:46:31
Description
Design Drawing
The preview image was not generated, please save it again in the editor.BOM
Bom empty
CloneAdd to Album
0
0
Share
Report
Project Members
Followers0|Likes0
Related projects
Empty


Comment