Ongoingpower amp
STDpower amp
243
0
0
0
Mode:Full
License
:Public Domain
Creation time:2019-07-08 19:54:34Update time:2020-04-25 19:31:08
Description
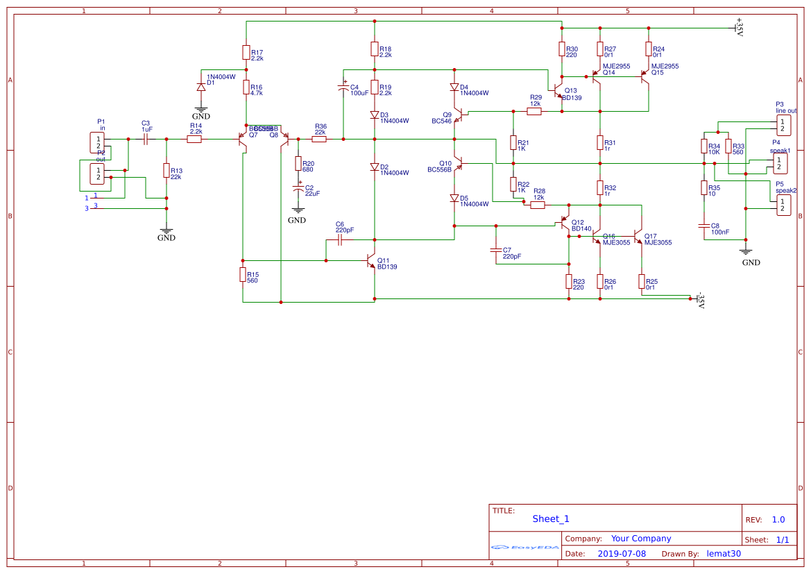
Design Drawing
The preview image was not generated, please save it again in the editor.BOM
Bom empty
CloneAdd to Album
0
0
Share
Report
Project Members
Followers0|Likes0
Related projects
Empty


Comment