OngoingFreq PS21964
STDFreq PS21964
404
0
0
0
Mode:Full
License
:Creation time:2021-02-10 14:49:51Update time:2021-05-27 23:36:54
Description
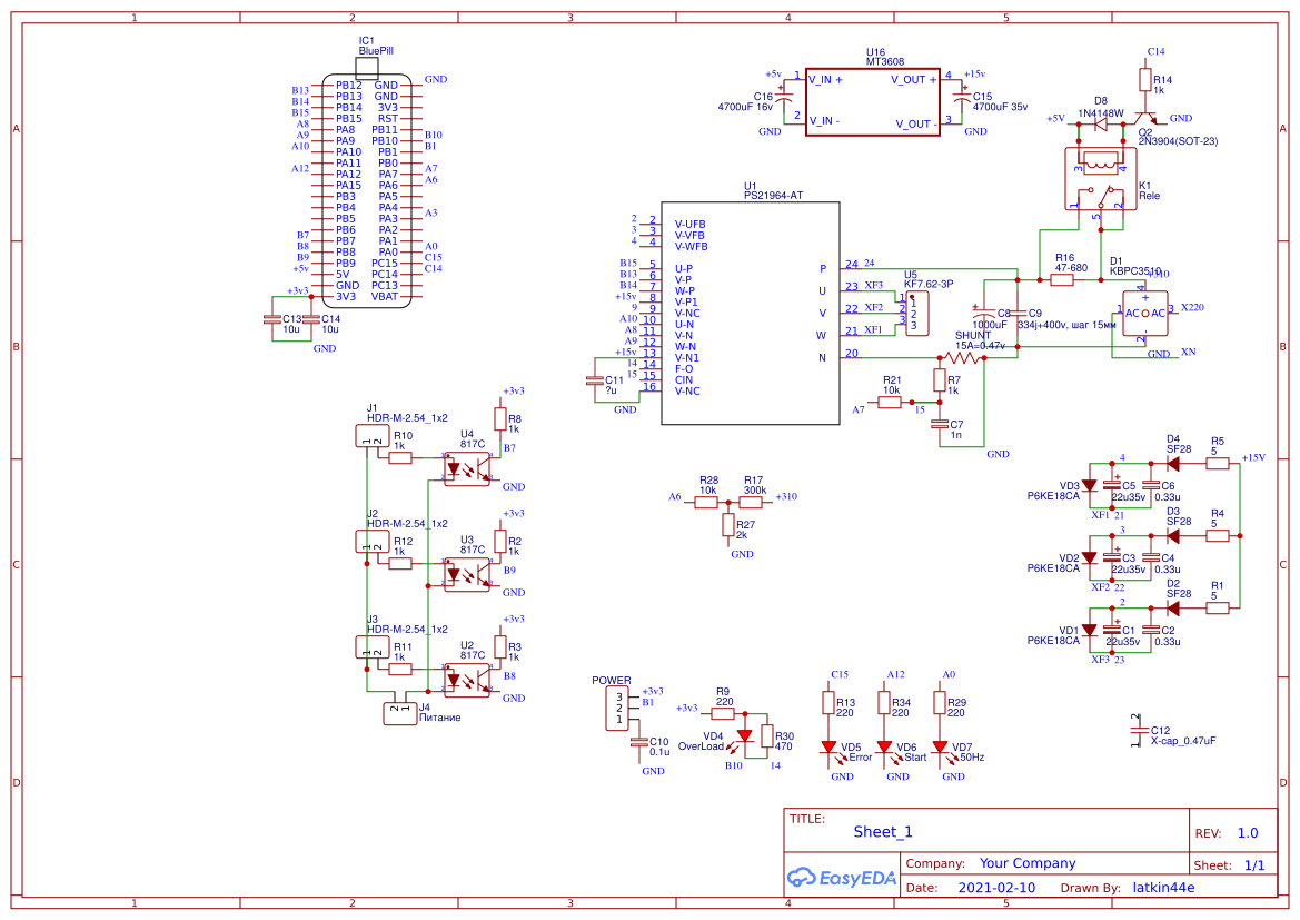
Частотник по-дешману
Design Drawing
The preview image was not generated, please save it again in the editor.BOM
Bom empty
CloneAdd to Album
0
0
Share
Report
Project Members
Followers0|Likes0
Related projects
Empty


Comment