Ongoingdiplo
STDdiplo
68
0
0
0
Mode:Full
License
:Creation time:2019-05-07 10:12:29Update time:2019-06-11 19:37:22
Description
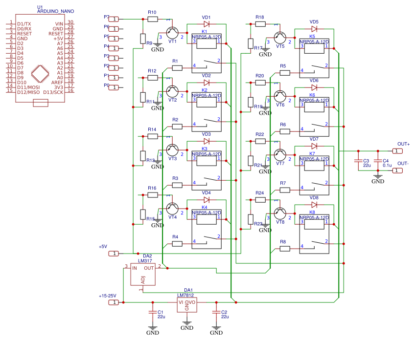
Design Drawing
The preview image was not generated, please save it again in the editor.BOM
Bom empty
CloneAdd to Album
0
0
Share
Report
Project Members
Followers0|Likes0
Related projects
Empty


Comment