OngoingESP8266 low power board Sensor
STDESP8266 low power board Sensor
614
0
0
0
Mode:Full
License
:Cloned fromESP8266 low power board
Creation time:2020-01-23 09:27:01Update time:2021-02-20 09:50:36
Description
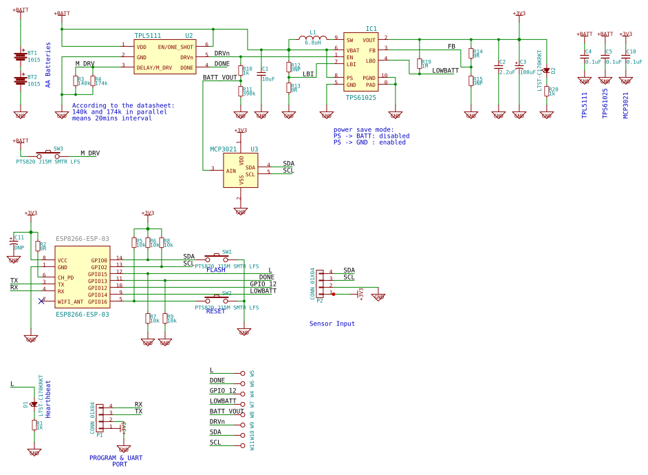
Design Drawing
The preview image was not generated, please save it again in the editor.BOM
Bom empty
CloneAdd to Album
0
0
Share
Report
Project Members
Followers0|Likes0
Related projects
Empty


Comment