OngoingCrossover-LR-2way-RCA
STDCrossover-LR-2way-RCA
392
0
0
0
Mode:Full
License
:Public Domain
Creation time:2022-05-21 10:40:55Update time:2022-09-15 12:31:53
Description
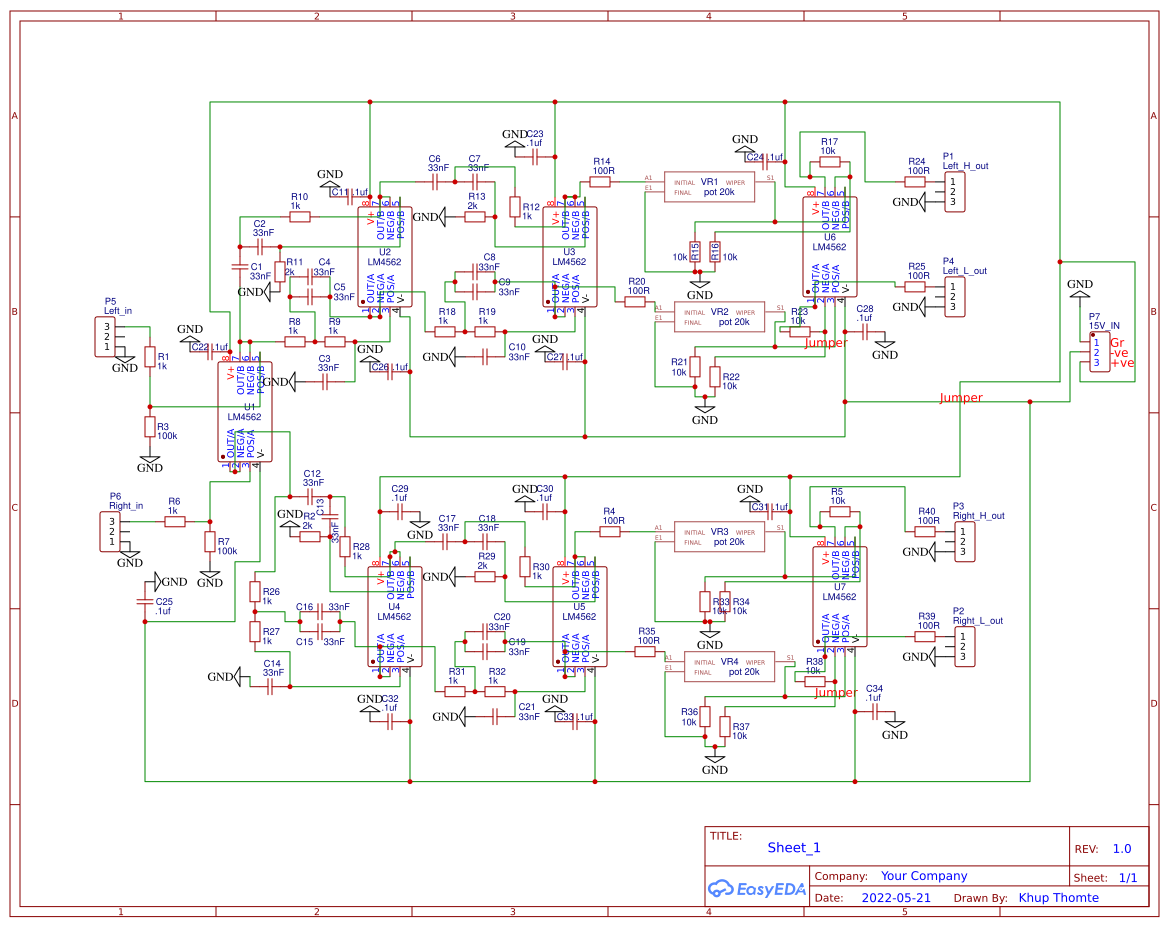
Two way RCA Crossover Linkwitz Riley 24db
Design Drawing
The preview image was not generated, please save it again in the editor.BOM
Bom empty
CloneAdd to Album
0
0
Share
Report
Project Members
Followers0|Likes0
Related projects
Empty


Comment