OngoingPA85-due
STDPA85-due
383
0
0
0
Mode:Full
License
:Public Domain
Creation time:2021-05-27 09:54:57Update time:2021-05-28 02:07:09
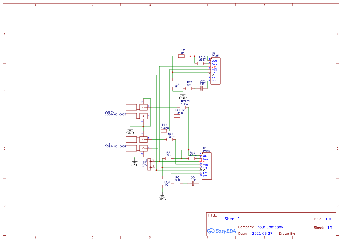
Description
For due channel amplification with 21 gain
Design Drawing
The preview image was not generated, please save it again in the editor.BOM
Bom empty
CloneAdd to Album
0
0
Share
Report
Project Members
Followers0|Likes0
Related projects
Empty


Comment