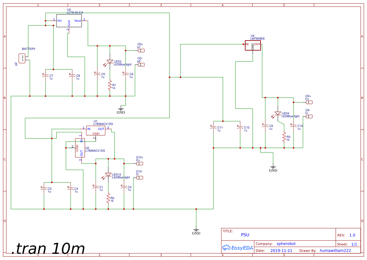
Ongoing6V DC power supply
STD6V DC power supply
893
0
0
0
Mode:Full
License
:Public Domain
Creation time:2019-11-21 06:11:28Update time:2019-11-29 21:51:03
Description
Design Drawing
The preview image was not generated, please save it again in the editor.BOM
Bom empty
CloneAdd to Album
0
0
Share
Report
Project Members
Followers0|Likes0
Related projects
Empty


Comment