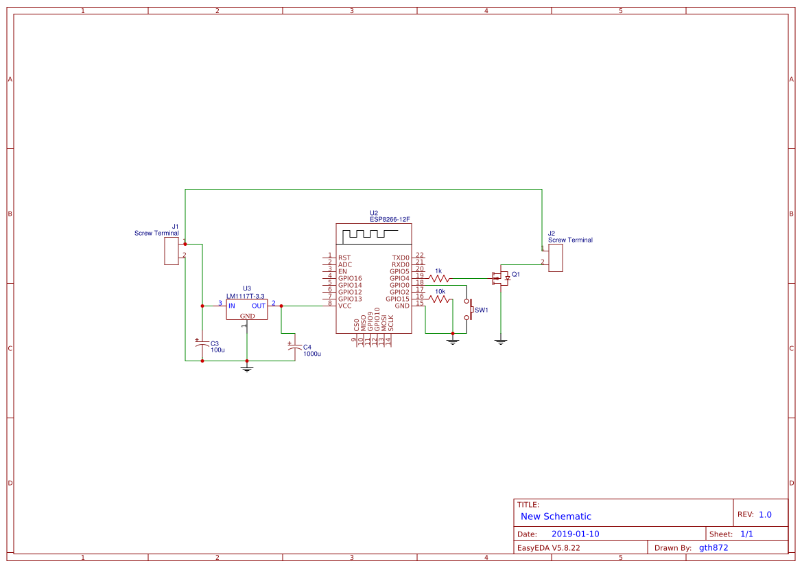
Ongoing8266 12v
STD8266 12v
352
0
0
0
Mode:Full
License
:GPL 3.0
Creation time:2019-01-10 16:09:33Update time:2019-12-07 10:29:56
Description
Design Drawing
The preview image was not generated, please save it again in the editor.BOM
Bom empty
CloneAdd to Album
0
0
Share
Report
Project Members
Followers0|Likes0
Related projects
Empty


Comment