OngoingPcb design emi
STDPcb design emi
262
0
0
0
Mode:Full
License
:Public Domain
Creation time:2019-01-24 01:00:28Update time:2019-01-28 07:17:57
Description
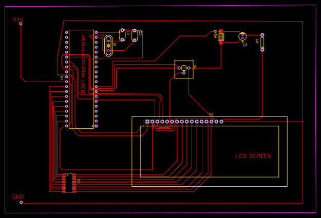
Design Drawing
The preview image was not generated, please save it again in the editor.BOM
Bom empty
CloneAdd to Album
0
0
Share
Report
Project Members
Followers0|Likes0
Related projects
Empty


Comment