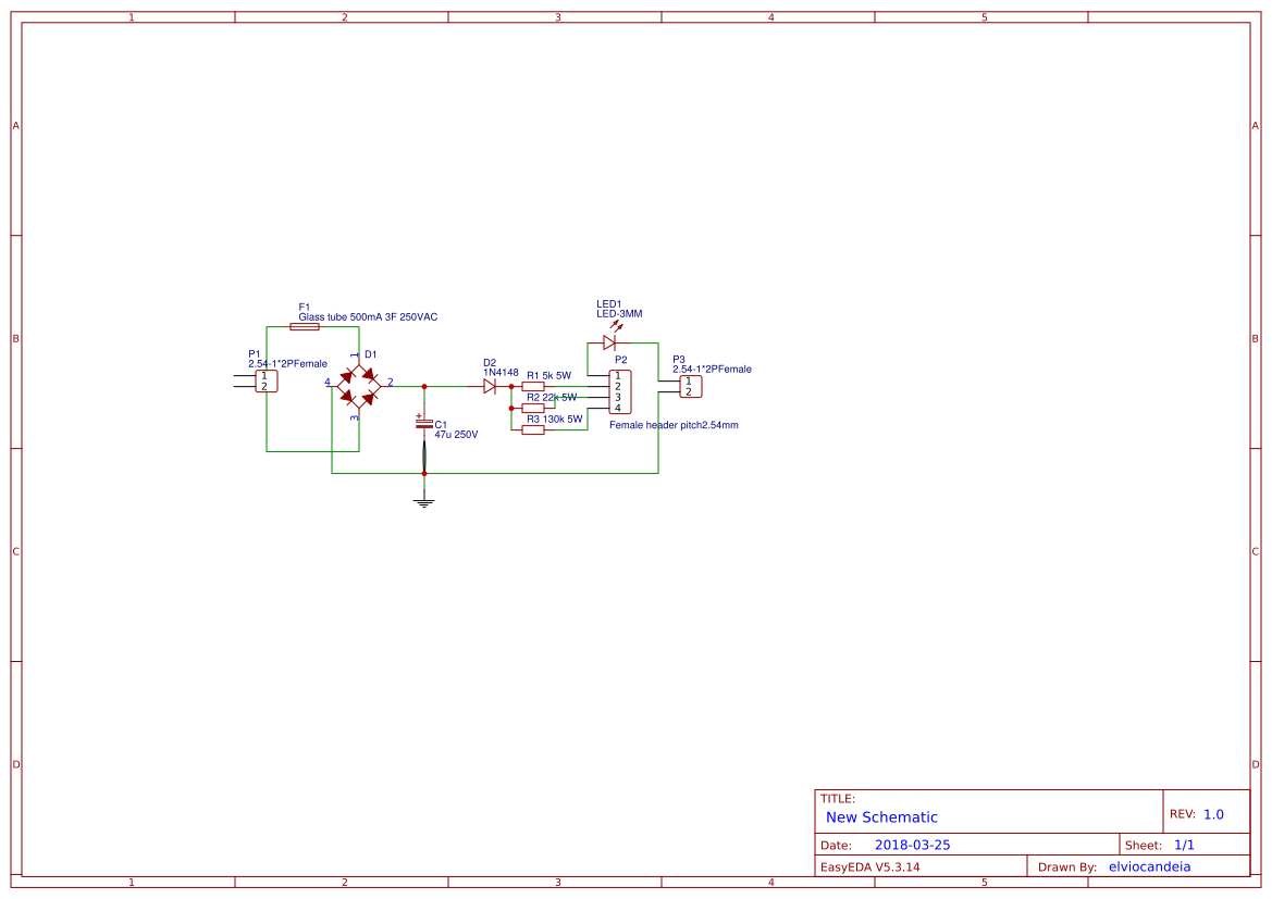
OngoingTestador de LED e Zener
STDTestador de LED e Zener
556
0
0
0
Mode:Full
License
:Creation time:2018-03-25 13:21:43Update time:2018-03-25 15:30:51
Description
Design Drawing
The preview image was not generated, please save it again in the editor.BOM
Bom empty
CloneAdd to Album
0
0
Share
Report
Project Members
Followers0|Likes0
Related projects
Empty


Comment