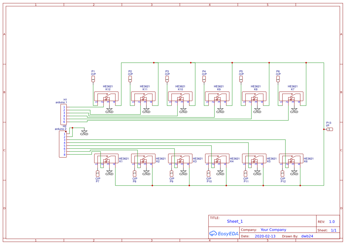
OngoingGP 12 x mux/switch
STDGP 12 x mux/switch
445
0
0
0
Mode:Full
License
:Creation time:2020-02-13 12:30:36Update time:2020-02-18 11:50:50
Description
Design Drawing
The preview image was not generated, please save it again in the editor.BOM
Bom empty
CloneAdd to Album
0
0
Share
Report
Project Members
Followers0|Likes0
Related projects
Empty


Comment