OngoingLow power audio amplifier
STDLow power audio amplifier
284
0
0
0
Mode:Schematic/Simulation
License
:Public Domain
Creation time:2024-06-25 09:22:20Update time:2024-06-26 11:12:33
Description
Tags:
- DIY electronics
- Audio amplifier
- LM386
- Breadboard project
- Electronics tutorial
- Homemade amplifier
- Audio project
- DIY speaker
- Circuit design
- EasyEDA
- Electronics for beginners
- DIY projects
- Low power audio amplifier
Description:
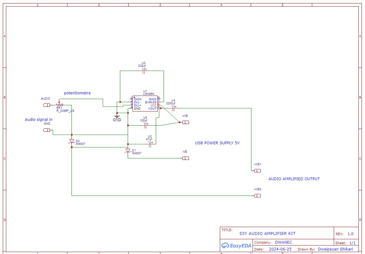
In this video, I'll show you how to build a DIY audio amplifier using the LM386 IC, a popular and versatile audio amplifier chip. This project is perfect for electronics enthusiasts and beginners looking to enhance their audio projects with a reliable amplifier.
Project Components:
- LM386 IC
- Capacitors (2200µF, 330µF, 100µF, 47µF electrolytic)
- Diodes (1N4007)
- Small Breadboard (No solder job)
- Breadboard Wires
- Aux Cord (Mono)
- USB Power Supply Cable
- Customizable Speaker Connectors
Tools Required:
- Wire cutters and strippers
- Multimeter
Steps to Build:
- Prepare the breadboard and place the LM386 IC.
- Connect the diodes for reverse polarity protection.
- Place and connect the capacitors for voltage stabilization.
- Set up the audio input and potentiometer for volume control.
- Connect the speaker output and power supply.
- Test the circuit and troubleshoot if necessary.
Design Drawing
The preview image was not generated, please save it again in the editor.BOM
Bom empty
CloneAdd to Album
0
0
Share
Report
Project Members
Followers0|Likes0
Related projects
Empty


Comment