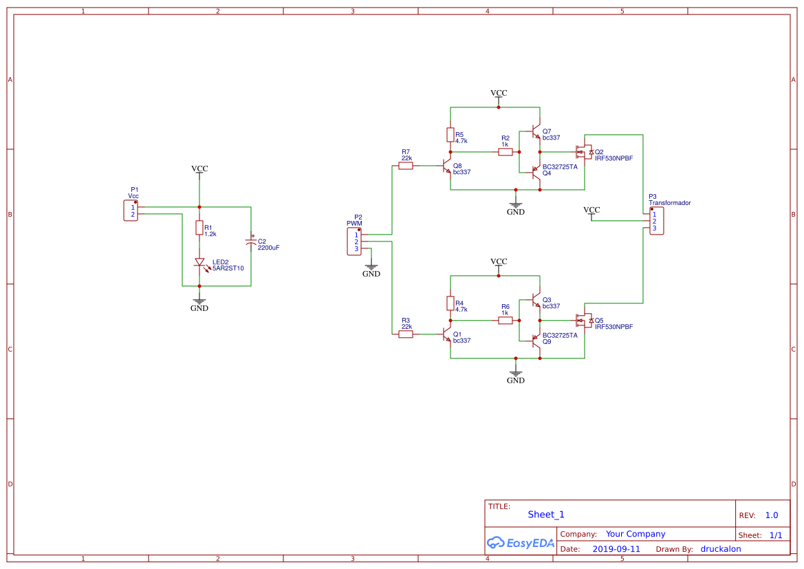
OngoingFuente DC-DC
STDFuente DC-DC
242
0
0
0
Mode:Full
License
:Public Domain
Creation time:2019-09-11 11:21:34Update time:2019-09-11 20:17:41
Description
Design Drawing
The preview image was not generated, please save it again in the editor.BOM
Bom empty
CloneAdd to Album
0
0
Share
Report
Project Members
Followers0|Likes0
Related projects
Empty


Comment