Ongoingaxss
STDaxss
300
0
0
0
Mode:Full
License
:Public Domain
Creation time:2020-07-21 03:22:59Update time:2020-07-22 01:31:53
Description
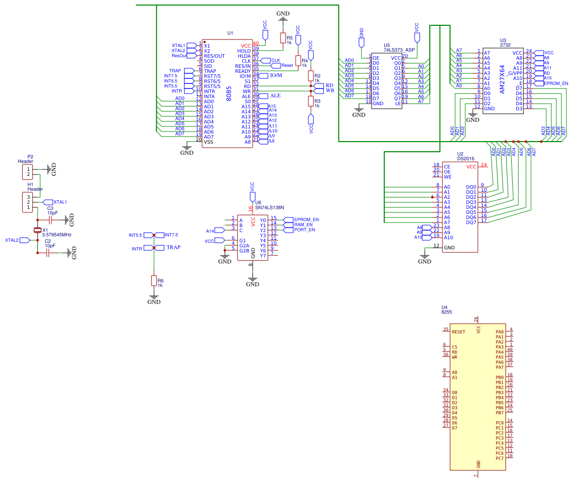
Design Drawing
The preview image was not generated, please save it again in the editor.BOM
Bom empty
CloneAdd to Album
0
0
Share
Report
Project Members
Followers0|Likes0
Related projects
Empty


Comment