Ongoingtrafficator
STDtrafficator
187
0
0
0
Mode:Full
License
:Creation time:2019-07-19 07:11:41Update time:2022-11-03 08:05:54
Description
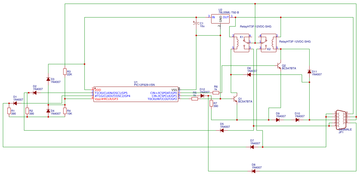
Design Drawing
The preview image was not generated, please save it again in the editor.BOM
Bom empty
CloneAdd to Album
0
0
Share
Report
Project Members
Followers0|Likes0
Related projects
Empty


Comment