OngoingControlRelay_12V_Opto
STDControlRelay_12V_Opto
101
0
0
0
Mode:Full
License
:Cloned fromControlRelay_12V
Creation time:2019-10-05 14:22:37Update time:2019-10-05 15:04:17
Description
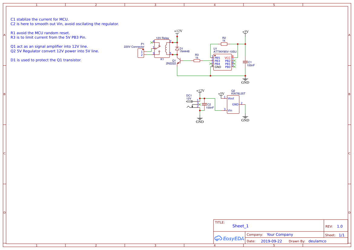
Design Drawing
The preview image was not generated, please save it again in the editor.BOM
Bom empty
CloneAdd to Album
0
0
Share
Report
Project Members
Followers0|Likes0
Related projects
Empty


Comment