Ongoing2W Laser Driver v1
STD2W Laser Driver v1
704
0
0
0
Mode:Full
License
:TAPR Open Hardware License
Creation time:2018-10-08 07:43:49Update time:2019-02-05 00:39:08
Description
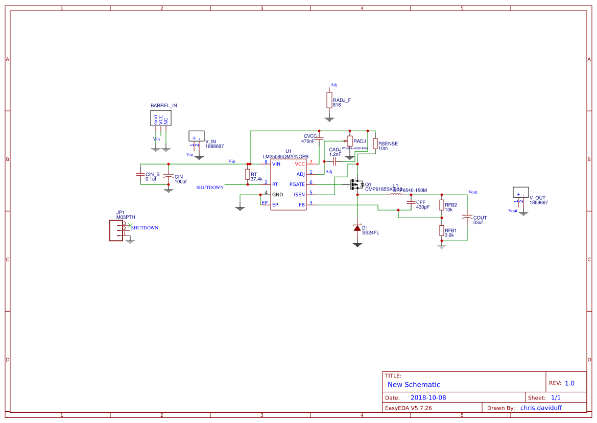
Design Drawing
The preview image was not generated, please save it again in the editor.BOM
Bom empty
CloneAdd to Album
0
0
Share
Report
Project Members
Followers0|Likes0
Related projects
Empty


Comment