Ongoingretrophono
STDretrophono
92
0
0
0
Mode:Full
License
:Public Domain
Creation time:2023-09-10 16:31:26Update time:2023-12-07 20:36:55
Description
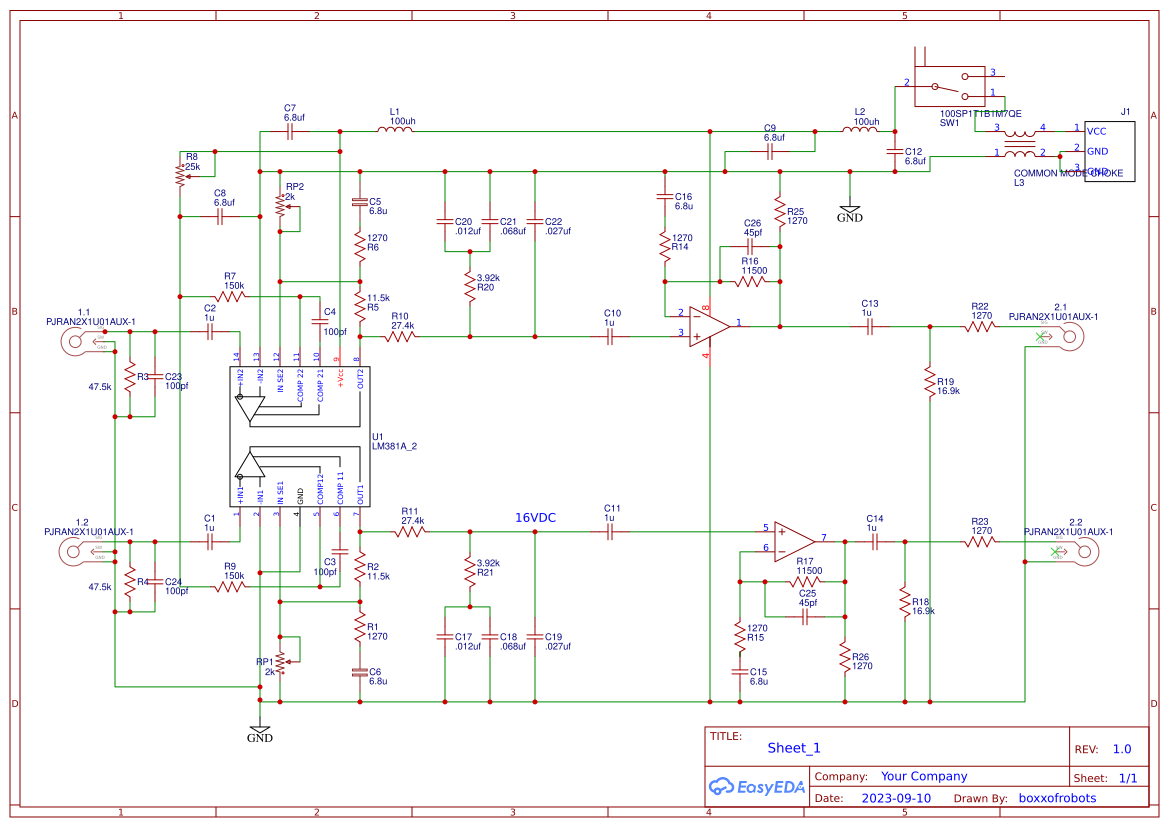
Phono preamp based on vintage LM381A
Design Drawing
The preview image was not generated, please save it again in the editor.BOM
Bom empty
CloneAdd to Album
0
0
Share
Report
Project Members
Followers0|Likes0
Related projects
Empty


Comment